WEC-WEDA@foxmail.com
武汉企业联合会
武汉企业家协会
首页
关于两会
两会简介
两会章程
通知公告
会刊速递
两会动态
市会快讯
区会快讯
商会快讯
浙大培训
企业之家
雇主工作
雇主简讯
百强企业
党群工作
企业视野
大事纵横
观察思考
调查研究
政策法规
企业先模
企业之星
企业家风采
管理创新
网上报名
会员申请
活动报名
联系我们
通知公告
首页
>
关于两会
>
通知公告
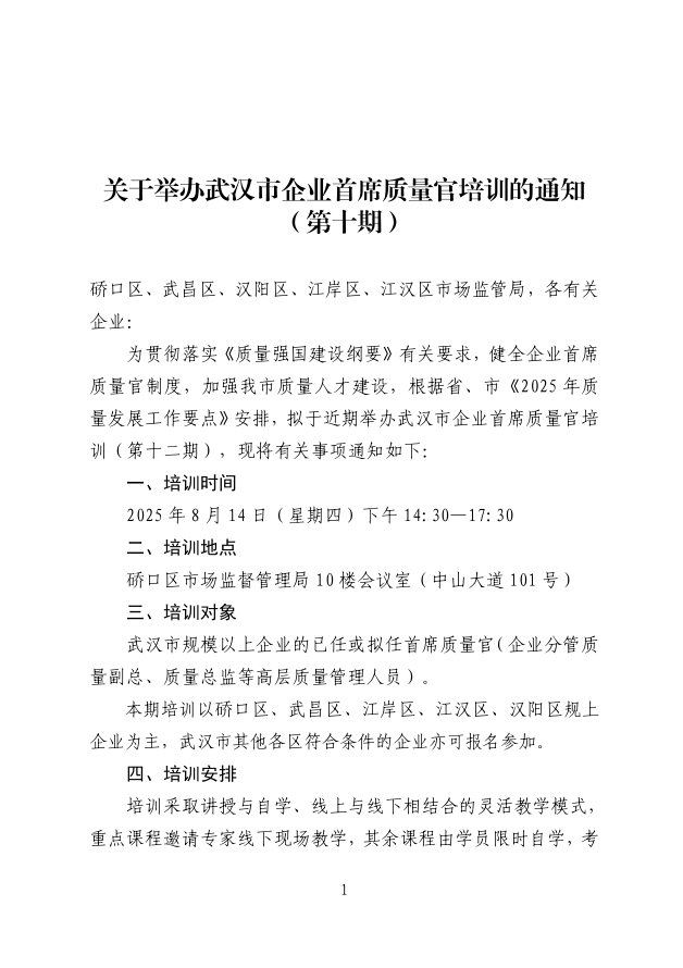
关于举办武汉市企业首席质量官培训的通知(第十期)
(第十期)
2025-08-08 10:54:57
文件下载:
关于举办武汉市企业首席质量官培训的通知(第十期).pdf
快捷导航
关于两会
两会动态
企业之家
企业视野
企业先模
网上报名
联系我们
最新动态
市两会召开常务理事会暨2025年度工作会
2025-04-09
市两会参加国办、民政部在汉召开的社会组织负责人调研座谈会
2025-04-09
孝感市考察组来市两会交流座谈
2025-04-09
Copyrights © 2018. 武企联合网
Powered by 武汉劲捷